Перейти к содержимому
Поиск
Техдок - Главная страница
Меню
Меню
Поиск
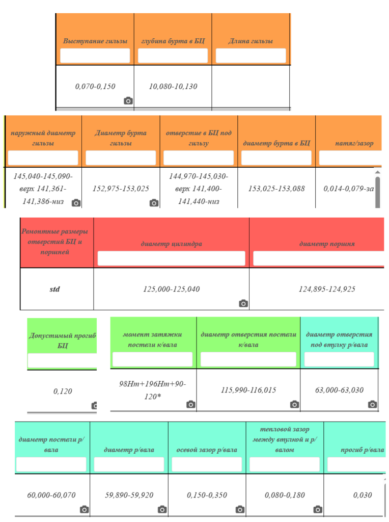
KOMATSU SAA6D125